









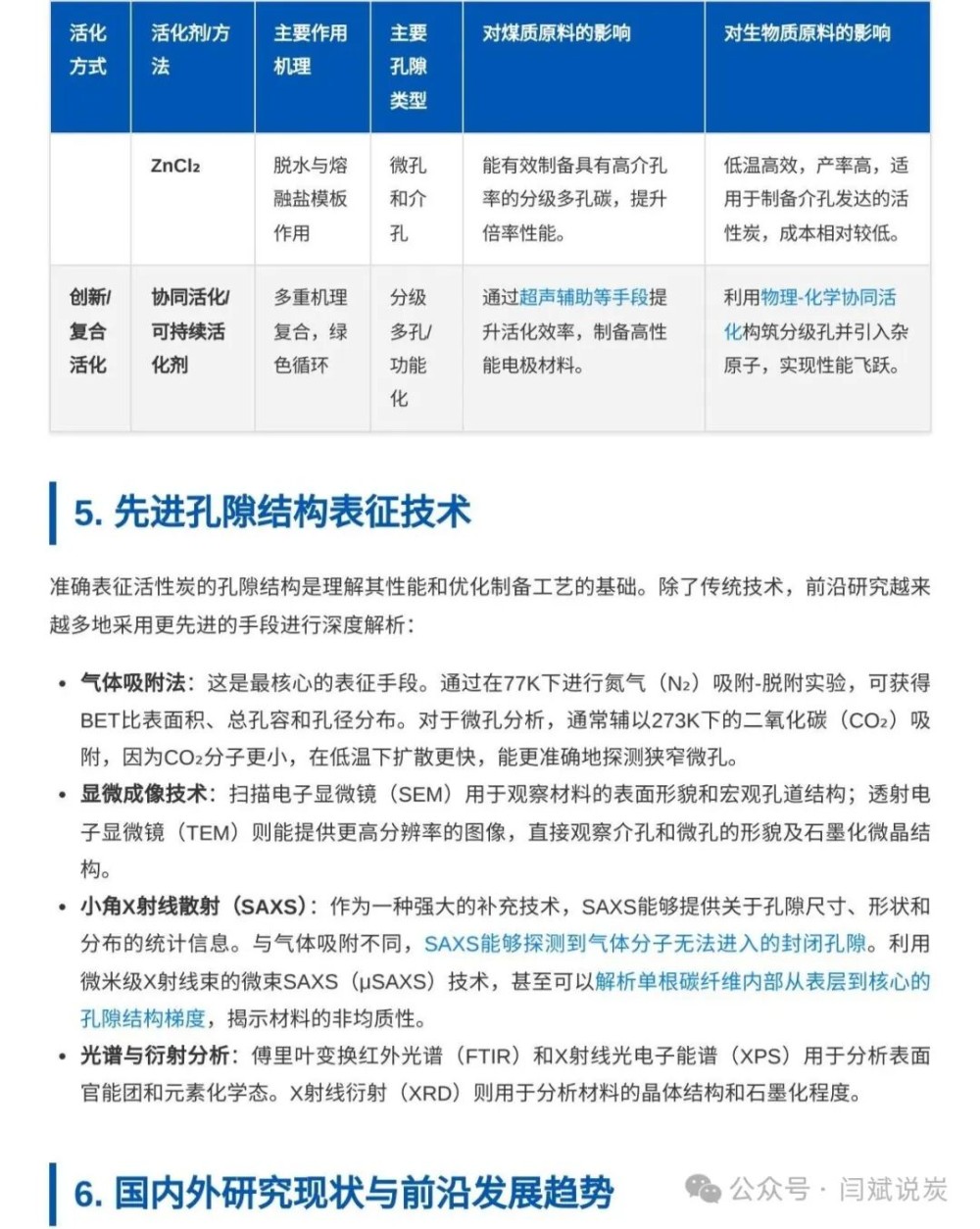
活化工艺对活性炭孔隙特性的影响:煤质与生物质原料比较研究
发布时间: 2025-12-15
来源:闫斌说炭
声明:来源标注为易炭网/easycarbon.cn的内容版权均为本站所有,如需引用、转载,请注明来源及原文链接,违者必究。如本站文章存在版权问题,烦请联系我们,本站将第一时间为您处理。
14011002000166号